Example CIS Scan with Kube-bench
Running security scans on managed Kubernetes clusters is crucial to ensure compliance with best practices.
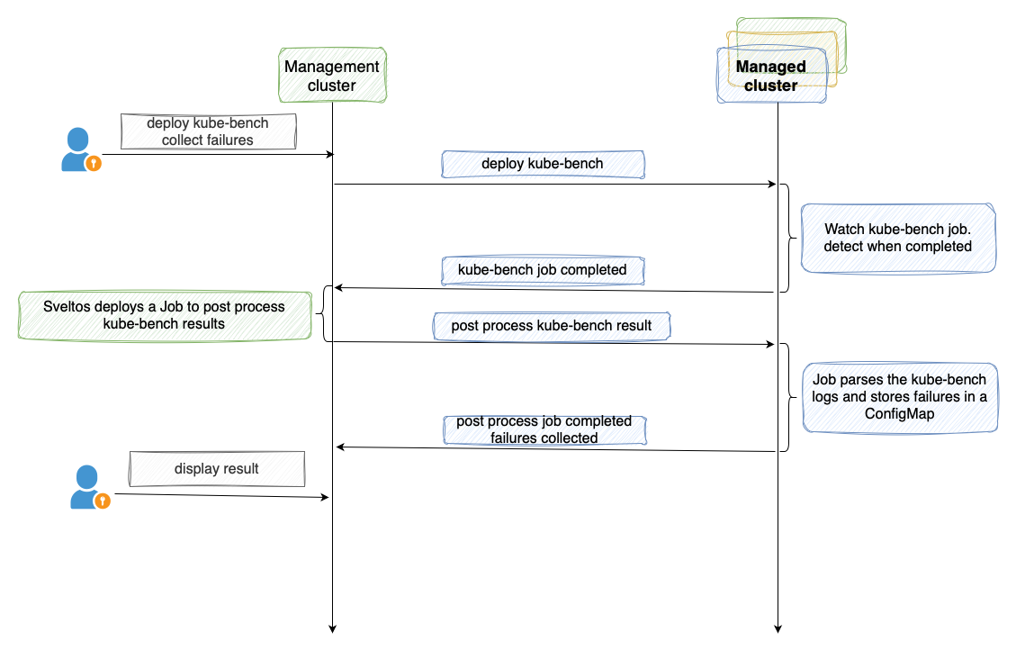
Sveltos can leverage kube-bench to run a security scan on all managed clusters.
Using the Sveltos event framework, we can centralized CIS Kubernetes Benchmark compliance results for a unified view.


sveltosctl show resources --kind=configmap
+---------------+---------------------+------------+---------------------+--------------------------------+
| CLUSTER | GVK | NAMESPACE | NAME | MESSAGE |
+---------------+---------------------+------------+---------------------+--------------------------------+
| civo/cluster1 | /v1, Kind=ConfigMap | kube-bench | kube-bench-failures | [FAIL] 4.1.1 Ensure that |
| | | | | the kubelet service file |
| | | | | permissions are set to 600 or |
| | | | | more restrictive (Automated) |
| | | | | [FAIL] 4.1.5 Ensure that the |
| | | | | --kubeconfig kubelet.conf |
| | | | | file permissions are set |
| | | | | to 600 or more restrictive |
| | | | | (Automated) [FAIL] 4.1.6 |
| | | | | Ensure that the --kubeconfig |
| | | | | kubelet.conf file ownership is |
| | | | | set to root:root (Automated) |
| | | | | [FAIL] 4.1.9 If the kubelet |
| | | | | config.yaml configuration |
| | | | | file is being used validate |
| | | | | permissions set to 600 or |
| | | | | more restrictive (Automated) |
| | | | | [FAIL] 4.1.10 If the kubelet |
| | | | | config.yaml configuration |
| | | | | file is being used validate |
| | | | | file ownership is set |
| | | | | to root:root (Automated) |
| | | | | [FAIL] 4.2.1 Ensure that the |
| | | | | --anonymous-auth argument |
| | | | | is set to false (Automated) |
| | | | | [FAIL] 4.2.2 Ensure that |
| | | | | the --authorization-mode |
| | | | | argument is not set to |
| | | | | AlwaysAllow (Automated) |
| | | | | [FAIL] 4.2.3 Ensure that the |
| | | | | --client-ca-file argument is |
| | | | | set as appropriate (Automated) |
| | | | | [FAIL] 4.2.6 Ensure that the |
| | | | | --make-iptables-util-chains |
| | | | | argument is set to |
| | | | | true (Automated) [FAIL] |
| | | | | 4.2.10 Ensure that the |
| | | | | --rotate-certificates |
| | | | | argument is not set to false |
| | | | | (Automated) [FAIL] 4.3.1 |
| | | | | Ensure that the kube-proxy |
| | | | | metrics service is bound |
| | | | | to localhost (Automated) |
| | | | | [FAIL] 5.1.1 Ensure that |
| | | | | the cluster-admin role is |
| | | | | only used where required |
| | | | | (Automated) [FAIL] 5.1.2 |
| | | | | Minimize access to secrets |
| | | | | (Automated) [FAIL] 5.1.3 |
| | | | | Minimize wildcard use in Roles |
| | | | | and ClusterRoles (Automated) |
| | | | | [FAIL] 5.1.4 Minimize access |
| | | | | to create pods (Automated) |
| | | | | [FAIL] 5.1.5 Ensure that |
| | | | | default service accounts are |
| | | | | not actively used. (Automated) |
| | | | | [FAIL] 5.1.6 Ensure that |
| | | | | Service Account Tokens are |
| | | | | only mounted where necessary |
| | | | | (Automated) |
| civo/cluster2 | | kube-bench | kube-bench-failures | [FAIL] 4.1.1 Ensure that |
| | | | | the kubelet service file |
| | | | | permissions are set to 600 or |
| | | | | more restrictive (Automated) |
| | | | | [FAIL] 4.1.5 Ensure that the |
| | | | | --kubeconfig kubelet.conf |
| | | | | file permissions are set |
| | | | | to 600 or more restrictive |
| | | | | (Automated) [FAIL] 4.1.6 |
| | | | | Ensure that the --kubeconfig |
| | | | | kubelet.conf file ownership is |
| | | | | set to root:root (Automated) |
| | | | | [FAIL] 4.1.9 If the kubelet |
| | | | | config.yaml configuration |
| | | | | file is being used validate |
| | | | | permissions set to 600 or |
| | | | | more restrictive (Automated) |
| | | | | [FAIL] 4.1.10 If the kubelet |
| | | | | config.yaml configuration |
| | | | | file is being used validate |
| | | | | file ownership is set |
| | | | | to root:root (Automated) |
| | | | | [FAIL] 4.2.1 Ensure that the |
| | | | | --anonymous-auth argument |
| | | | | is set to false (Automated) |
| | | | | [FAIL] 4.2.2 Ensure that |
| | | | | the --authorization-mode |
| | | | | argument is not set to |
| | | | | AlwaysAllow (Automated) |
| | | | | [FAIL] 4.2.3 Ensure that the |
| | | | | --client-ca-file argument is |
| | | | | set as appropriate (Automated) |
| | | | | [FAIL] 4.2.6 Ensure that the |
| | | | | --make-iptables-util-chains |
| | | | | argument is set to |
| | | | | true (Automated) [FAIL] |
| | | | | 4.2.10 Ensure that the |
| | | | | --rotate-certificates |
| | | | | argument is not set to false |
| | | | | (Automated) [FAIL] 4.3.1 |
| | | | | Ensure that the kube-proxy |
| | | | | metrics service is bound |
| | | | | to localhost (Automated) |
| | | | | [FAIL] 5.1.1 Ensure that |
| | | | | the cluster-admin role is |
| | | | | only used where required |
| | | | | (Automated) [FAIL] 5.1.2 |
| | | | | Minimize access to secrets |
| | | | | (Automated) [FAIL] 5.1.3 |
| | | | | Minimize wildcard use in Roles |
| | | | | and ClusterRoles (Automated) |
| | | | | [FAIL] 5.1.4 Minimize access |
| | | | | to create pods (Automated) |
| | | | | [FAIL] 5.1.5 Ensure that |
| | | | | default service accounts are |
| | | | | not actively used. (Automated) |
| | | | | [FAIL] 5.1.6 Ensure that |
| | | | | Service Account Tokens are |
| | | | | only mounted where necessary |
| | | | | (Automated) |
| gke/cluster | | kube-bench | kube-bench-failures | [FAIL] 3.2.1 Ensure that the |
| | | | | --anonymous-auth argument |
| | | | | is set to false (Automated) |
| | | | | [FAIL] 3.2.2 Ensure that |
| | | | | the --authorization-mode |
| | | | | argument is not set to |
| | | | | AlwaysAllow (Automated) |
| | | | | [FAIL] 3.2.3 Ensure that the |
| | | | | --client-ca-file argument is |
| | | | | set as appropriate (Automated) |
| | | | | [FAIL] 3.2.6 Ensure that the |
| | | | | --protect-kernel-defaults |
| | | | | argument is set to true |
| | | | | (Manual) [FAIL] 3.2.9 Ensure |
| | | | | that the --event-qps argument |
| | | | | is set to 0 or a level which |
| | | | | ensures appropriate event |
| | | | | capture (Automated) [FAIL] |
| | | | | 3.2.12 Ensure that the |
| | | | | RotateKubeletServerCertificate |
| | | | | argument is set to true |
| | | | | (Automated) |
+---------------+---------------------+------------+---------------------+--------------------------------+
Tip
The YAML defintions can be found here.